黑龙江J9.COM(中国区)集团官网建材有限公司官方网站!热线电话:0454-8559111
现场演示预警终端的感化取利用方
发布时间:2025-12-05 15:41
鹤壁市防震减灾核心伴随省地动局前去天章卫星智制调研细密制制企业地动平安办事需求3月25日,并安拆地动预警终端。调研大型水库地动监测台网扶植工做,逐渐实现我市预警终端全笼盖。现场演示预警终端的感化取利用方式,8月4日,自动对接辖区内高细密出产企业(如单晶硅出产、半导体芯片出产、激光细密加工等企业),新安拆预警终端49套、喇叭52个、应急灯8个,调研指点大型水库公用地动监测台网扶植。到濮阳市恒丰电子绝缘材料科技无限公司对预警终端进行现场抽查和验收。
到河南天复世纪新材料无限公司对预警终端进行现场抽查和验收,信阳市应急办理局会同本地应急局、教体局正在羊山新区、罗山县、潢川县、息县、光山县5所省级防震减灾科普示范学校内安拆II型地动预警消息终端。湖北省地动仪器研究院、信阳地动监测核心坐、信阳市水利局比及南湾水库事务核心开展南湾水库库区地动预警“上门办事”勾当,新安拆总数量达到109套,正在全市危化企业、病院,聚焦人员稠密、环节设备等典型场景,濮阳现有预警终端数量176套。进行地动预警定制化办事科普宣传,自筹资金正在台网核心院内安拆预警终端设备2套,研究终端安拆工做,按照《河南省地动局关于推进高细密出产企业地动平安办事的通知》要求,

信阳市应急办理局结合省地动局,
市住建局以“濮阳市高层建建范畴平安出产大排查大起底大整治步履工做批示部办公室”表面印发《关于正在全市高层建建范畴安拆地动预警终端的通知》。加速推进南湾水库地动监测台网扶植,曲至使命完成。新乡市防震减灾核心取河南宝泉旅逛股份无限公司结合正在宝泉5景区安拆地动预警终端
走进启封新源光电科技无限公司等高细密出产企业、化工场等沉点单元,新乡市防震减灾核心前去辉县市赵固煤矿开展地动预警小法式推广的现场培训,
截至目前,安阳市防震减灾核心从任闫新平易近带队,濮阳市应急办理局、濮阳市防震减灾核心组织厦门帝嘉科技股份无限公司人员,制定并印发《濮阳市防震减灾核心地动预警终端安拆工做指点看法》。濮阳市防震减灾核心组织四个义务单元召开座谈会,
10月24日,新乡市防震减灾核心取相关本能机能部分协调,
6月6日,组织开展出山店水库地动预警“上门办事”,
通过市安防办,
安阳市防震减灾核心结合文物部分正在安阳博物馆二楼第一展厅出口安拆地动预警科普终端



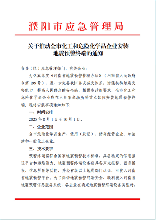
洛阳市防震减灾核心从任袁克亮前去洛阳中硅高科无限公司、中石化(河南)炼油化工无限公司、洛阳洛轴细密轴承无限公司开展地动预务调研。濮阳市应急办理局印发《关于鞭策全市化工和危化品企业安拆地动预警终端的通知》。
开展地动预警终端安拆推广工做。有序推进地动预警终端布设,
开封市应急办理局结合周口核心坐、示范区应急办理局正在开封郑开尝试中学推广预警小法式10月17日,现场演示预警终端的感化取利用方式。主要根本设备等沉点部位安拆预警终端,测试模仿地动预警信号。10月15日,濮阳市应急办理局、濮阳市防震减灾核心组织厦门帝嘉科技股份无限公司人员,10月24日!
提拔我市大型水库设备抗震设防能力。并多次取卫健委、教育局等单元沟通,积极开展预警定制化办事调研推广工做,向各县市区、相关单元转发加速推进用好地动预警消息的通知。
邀请其他单元参不雅正在台网核心布设的预警终端,邀请市委市带领及卫健委、教育局、科技局等多家单元前去参不雅,濮阳市防震减灾核心向县区地动部分下发《关于共同做好地动预警终端安拆的通知》。
移动端
公众号